カウントダウンタイマキット [K-CDT90A]
カウントダウンタイマキット
[K-CDT90A]
準備中
●概要
●仕様・機能
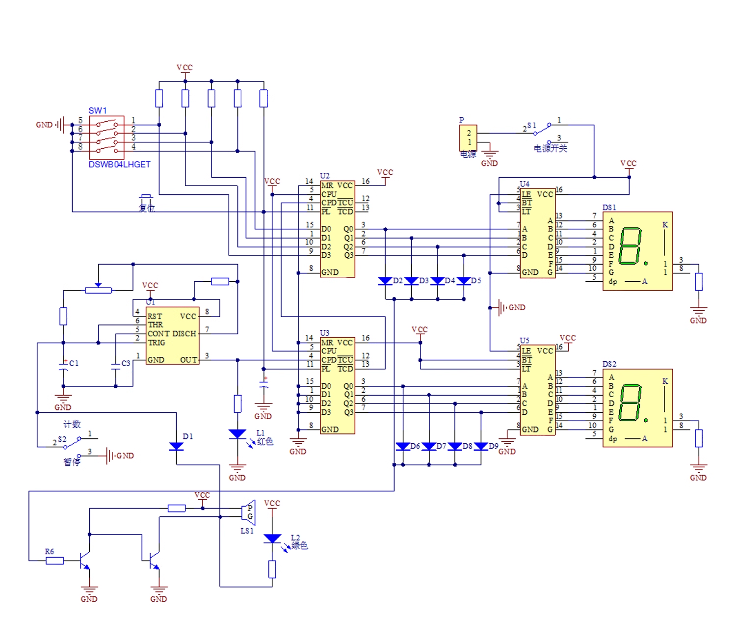
★本商品は組立キットで、半田付けが必要です★最大90秒カウントダウンタイマキットト、詳細マニュアルがついていないので掲載情報だけで作成できる方にお勧め、動作電源:5V、基板寸法:110 x 66 mm、表記価格:1

<構成部品一覧>
(準備中)
●仕様・機能
★本商品は組立キットで、半田付けが必要です★最大90秒カウントダウンタイマキットト、詳細マニュアルがついていないので掲載情報だけで作成できる方にお勧め、動作電源:5V、基板寸法:110 x 66 mm、表記価格:1

<構成部品一覧>
(準備中)