シングルトランジスターアンプキット [K-AMP9013A]
シングルトランジスターアンプキット
[K-AMP9013A]
準備中
●概要
●仕様・機能
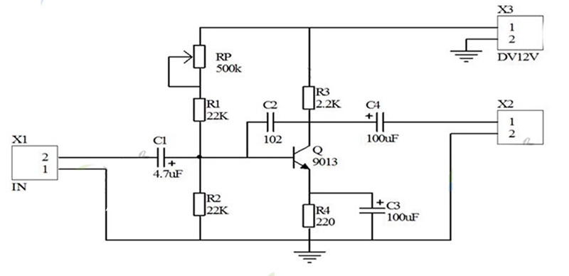
★本商品は組立キットで、半田付けが必要です★S9013を使った1石トランジスタアンプキット、動作電源:3〜12V、基板寸法:33 x 33 mm、表記価格:1

<構成部品一覧>
抵抗(R1/R2):22KΩ(x2)
抵抗(R4):220Ω(x1)
抵抗(R3):2.2KΩ(x1)
半固定抵抗(RP):500K(x1)
セラミックコンデンサ(C2):102(x1)
電解コンデンサ(C1):4.7uF(x1)
電解コンデンサ(C3、C4):100uF(x2)
トランジスタ:9013(x1)
基板(x1)

●仕様・機能
★本商品は組立キットで、半田付けが必要です★S9013を使った1石トランジスタアンプキット、動作電源:3〜12V、基板寸法:33 x 33 mm、表記価格:1

<構成部品一覧>
抵抗(R1/R2):22KΩ(x2)
抵抗(R4):220Ω(x1)
抵抗(R3):2.2KΩ(x1)
半固定抵抗(RP):500K(x1)
セラミックコンデンサ(C2):102(x1)
電解コンデンサ(C1):4.7uF(x1)
電解コンデンサ(C3、C4):100uF(x2)
トランジスタ:9013(x1)
基板(x1)
