★設計変更予定★出力可変LM317電源キット [K-317A]
★設計変更予定★出力可変LM317電源キット
[K-317A]
準備中
●概要
●仕様機能
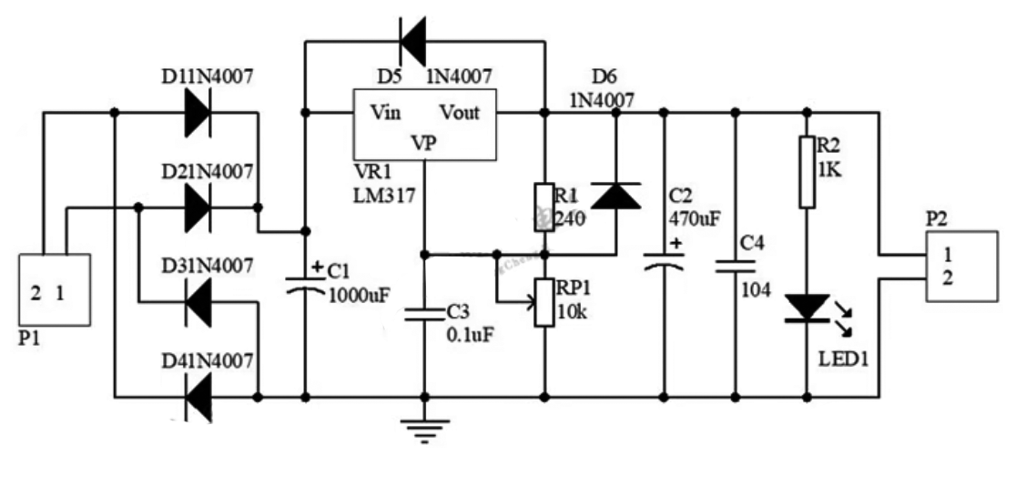
★本商品は組立キットで、半田付けが必要です★出力可変LM317電源キット、詳細マニュアルがついていないので掲載情報だけで作成できる方にお勧め、入力:AC/DC、接続:5.08mmピッチ端子台、基板寸法:60 x 32 mm、表記価格:1

<構成部品一覧>
1/4W抵抗(R1):240Ω(x1)
1/4W抵抗(R2):1KΩ(x1)
可変抵抗(RP1):10K (x1)
積層セラミックコンデンサ(C3、C4):104(x2)
電解コンデンサ(C2):470uF (x1)
電解コンデンサ(C1):1000uF (x1)
整流ダイオード(D1/D2/D3/D4/D5/D6):1N4007 (x6)
LED(x1)
ターミナルブロック(J1、J2):2P/TB058 (x2)
ヒートシンク(x1)
ネジ(x1)
IC: LM317 (x1)
基板(x1)
●仕様機能
★本商品は組立キットで、半田付けが必要です★出力可変LM317電源キット、詳細マニュアルがついていないので掲載情報だけで作成できる方にお勧め、入力:AC/DC、接続:5.08mmピッチ端子台、基板寸法:60 x 32 mm、表記価格:1

<構成部品一覧>
1/4W抵抗(R1):240Ω(x1)
1/4W抵抗(R2):1KΩ(x1)
可変抵抗(RP1):10K (x1)
積層セラミックコンデンサ(C3、C4):104(x2)
電解コンデンサ(C2):470uF (x1)
電解コンデンサ(C1):1000uF (x1)
整流ダイオード(D1/D2/D3/D4/D5/D6):1N4007 (x6)
LED(x1)
ターミナルブロック(J1、J2):2P/TB058 (x2)
ヒートシンク(x1)
ネジ(x1)
IC: LM317 (x1)
基板(x1)