赤外線反射センサーキット [K-56372]
赤外線反射センサーキット
[K-56372]
準備中
●概要
●仕様・機能
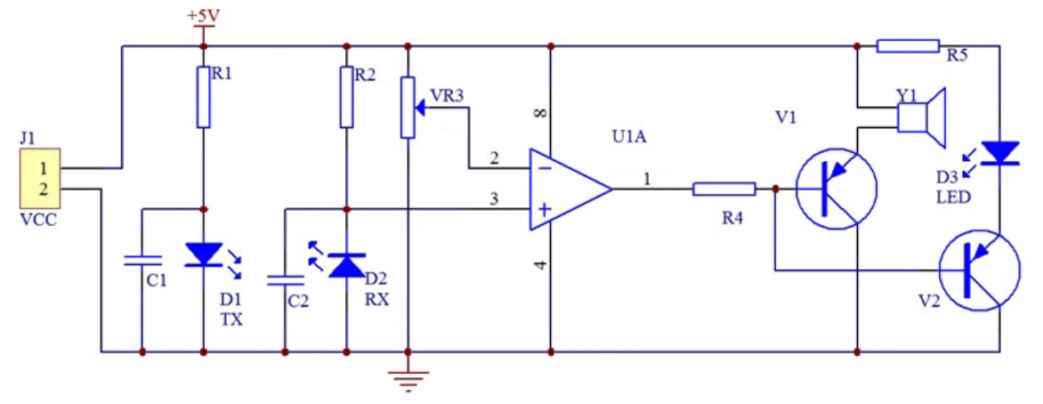
★本商品は組立キットで、半田付けが必要です★赤外線反射センサキット、反射物が接近すると、ブザーが鳴り、LEDが担当する。半固定抵抗でLM358の閾値を調整することで検出感度を調整することができます、動作電源:5V、基板寸法:53 x 32 mm、表記価格:1

<構成部品一覧>
抵抗(R1):200(x1)
抵抗(R2):10K(x1)
抵抗(R4):100(x1)
抵抗(R5):(x1)
半固定抵抗(VR3):10K(x1)
セラミックコンデンサ(C1/C2):104(x2)
LED :φ5mm(x1)
IC :LM358(x1)
ICソケット :8P/300MIL(x1)
トランジスタ(V1)(x1)
トランジスタ(V2)(x1)
ブザー(x1)
赤外線センサ送信(TX)(x1)※透明
赤外線センサ受信(RX)(x1)※黒色
端子台:2P(x1)
基板(x1)
●仕様・機能
★本商品は組立キットで、半田付けが必要です★赤外線反射センサキット、反射物が接近すると、ブザーが鳴り、LEDが担当する。半固定抵抗でLM358の閾値を調整することで検出感度を調整することができます、動作電源:5V、基板寸法:53 x 32 mm、表記価格:1

<構成部品一覧>
抵抗(R1):200(x1)
抵抗(R2):10K(x1)
抵抗(R4):100(x1)
抵抗(R5):(x1)
半固定抵抗(VR3):10K(x1)
セラミックコンデンサ(C1/C2):104(x2)
LED :φ5mm(x1)
IC :LM358(x1)
ICソケット :8P/300MIL(x1)
トランジスタ(V1)(x1)
トランジスタ(V2)(x1)
ブザー(x1)
赤外線センサ送信(TX)(x1)※透明
赤外線センサ受信(RX)(x1)※黒色
端子台:2P(x1)
基板(x1)