4電子音発生器キット [K-555F]
4電子音発生器キット
[K-555F]
準備中
●概要
●仕様・機能
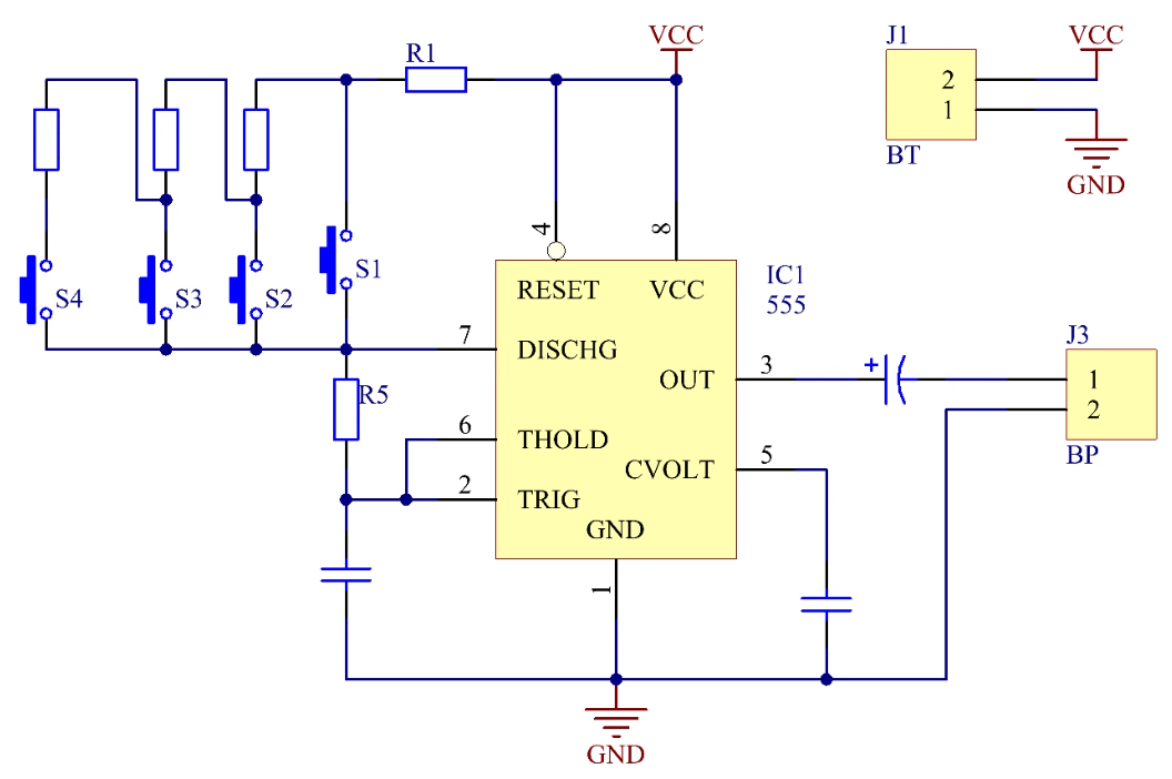
★本商品は組立キットで、半田付けが必要ですne555発振回路、周波数の異なる4電子音を作り出すことができます.動作電源:5V、基板寸法:43 x 33 mm、表記価格:1

<構成部品一覧>
1/4W抵抗:4.7K(x1)
1/4W抵抗:10K(x1)
1/4W抵抗:27K(x2)
1/4W抵抗:47K(x1)
セラミックコンデンサ:103(x2)
タクトスイッチ:6x6(x4)
IC: NE555(x1)
ICソケット:8P/300MIL(x1)
電解コンデンサ:16v47uF(x1)
スピーカ(x1)
リード線(x2)
基板(x1)
●仕様・機能
★本商品は組立キットで、半田付けが必要ですne555発振回路、周波数の異なる4電子音を作り出すことができます.動作電源:5V、基板寸法:43 x 33 mm、表記価格:1

<構成部品一覧>
1/4W抵抗:4.7K(x1)
1/4W抵抗:10K(x1)
1/4W抵抗:27K(x2)
1/4W抵抗:47K(x1)
セラミックコンデンサ:103(x2)
タクトスイッチ:6x6(x4)
IC: NE555(x1)
ICソケット:8P/300MIL(x1)
電解コンデンサ:16v47uF(x1)
スピーカ(x1)
リード線(x2)
基板(x1)