電子音発生器キット [K-555B]
電子音発生器キット
[K-555B]
準備中
●概要
●仕様・機能
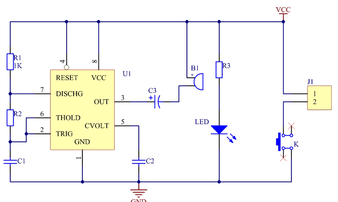
★本商品は組立キットで、半田付けが必要ですne555発振回路、単電子音を作り出すことができます.J1に電鍵を接続してモールス符号練習機として使用できます。極細先端テストリードTL10A02などを接続すれば導通テスタとして使用可能です。動作電源:4.5〜5V、基板寸法:39 x 23 mm、表記価格:1

<構成部品一覧>
1/4W抵抗:4.7K(x1)
1/4W抵抗:10K(x1)
1/4W抵抗:1K(x1)
セラミックコンデンサ:333(x1)
電解コンデンサ:25v100uF(x1)
タクトスイッチ:6x6(x1)
IC: NE555(x1)
ICソケット:8P/300MIL(x1)
LED:φ5mm(x1)
ブザー(x1)
基板(x1)
●仕様・機能
★本商品は組立キットで、半田付けが必要ですne555発振回路、単電子音を作り出すことができます.J1に電鍵を接続してモールス符号練習機として使用できます。極細先端テストリードTL10A02などを接続すれば導通テスタとして使用可能です。動作電源:4.5〜5V、基板寸法:39 x 23 mm、表記価格:1

<構成部品一覧>
1/4W抵抗:4.7K(x1)
1/4W抵抗:10K(x1)
1/4W抵抗:1K(x1)
セラミックコンデンサ:333(x1)
電解コンデンサ:25v100uF(x1)
タクトスイッチ:6x6(x1)
IC: NE555(x1)
ICソケット:8P/300MIL(x1)
LED:φ5mm(x1)
ブザー(x1)
基板(x1)